先进城市发展势头良好
楼宇经济是城市经济发展中涌现的一种新型经济形态,其突破了中心城区土地资源匮乏的空间限制,拓展了城区经济发展的空间,是推进第三产业和城市经济做优做强的重要突破口。正因此,楼宇经济得到了全球各大城市的追捧。
下面以全球先进城市纽约、伦敦、东京、香港为例,来具体看全球楼宇经济发展情况。
纽约是美国的经济中心,也是国际经济、金融中心,被视为都市文明的代表。纽约楼宇经济的发展起步较早,主要以市场主导形成的中央商务区(CBD)模式为主,并通过灵活制定税收及财政优惠政策、针对不同规模的企业明确不同优惠力度的政策、针对不同区域(地理位置)制定不同的优惠政策等推动。
经过多年的发展,纽约楼宇经济呈现三大特点:一是服务业逐渐占据统治地位;二是制造业在转型中发展;三是产业集聚现象明显。

伦敦是欧洲最大的经济中心,也是全球三大金融中心之一,具有无可比拟的独特优势。因此,伦敦楼宇经济依赖世界经济与贸易推动。据统计,伦敦在国际债券交易、海外权益交易、外汇交易和跨国贷款等方面居世界第一。同时,生产性服务业高度发达带动楼宇经济发展,伦敦金融城长期以来一直是世界级的专业服务和商业服务中心,尤其是咨询、法律、会计等生产性服务业高度发达。
基于此,伦敦楼宇经济有着以下特点:金融、房地产、商业占主导地位;服务业集聚发展;以都市型工业为主导。

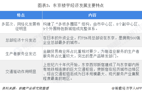
东京是日本的政治、经济、文化中心,其楼宇经济也以中央商务区(CBD)模式为主。其中,东京新宿区建成的商务区总用地面积为16.4公顷,商业、办公及写字楼建筑面积为300多万平方米,超高层建筑群(共有40栋大厦),其中不乏百米以上的摩天大楼。
相比纽约、伦敦,东京楼宇经济的特点有所差别,如东京楼宇经济构建了“多核多圈层”结构,由市中心区、8个副中心区、9个外围特色新城组成完整体系;再者,东京总部经济十分发达。

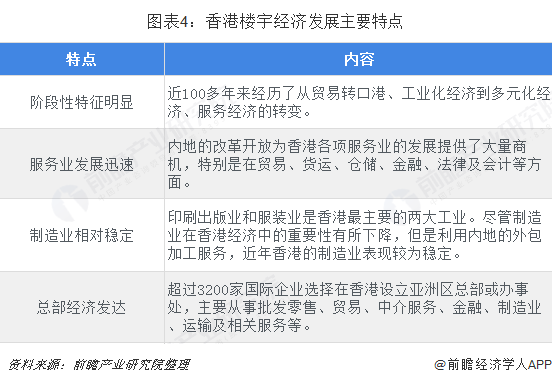
香港是亚太区乃至国际的金融中心、国际航运中心、地区贸易中心,也是中国楼宇经济发展的典型城市,具有阶段性特征明显、服务业发展迅速、制造业相对稳定、总部经济发达的特点。

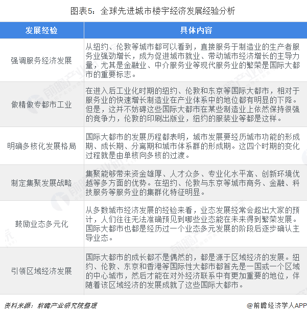
综合上述四大先进城市的楼宇经济发展情况,可知各城市的楼宇经济业态重点各有不同,但都强调服务经济发展、做精做专都市工业、明确多核化发展格局、制定集聚发展战略、鼓励业态多元化、引领区域经济发展,这对于我国大陆地区发展楼宇经济具有重要参考意义。

未来朝四个方向发展
根据全球各地的楼宇经济发展情况来看,未来楼宇经济发展主要集中以下四个方向。
首先,提升城市卓越品质。楼宇经济从品质、管理、收益等多个层次助力城市的升华,极大地展示了城市形象、增添了城市魅力、提升了城市品位。
其次,塑造“人文城市”。楼宇文化的弘扬从一定程度上激发了楼宇经济的动感与活力,形成躯体和灵魂的完美结合,传承着城市独特的核心竞争力,不断创造着人文、经济、社会价值的总和。
第三,推动城市自主创新。城市发展的历程有力地证明,一个有生命力的城市应是一个既有“根”又重“创新”的城市,而楼宇经济发展有助于城市激发潜力及活力。
最后,改变城市竞争模式。 高端性、高集聚性决定了楼宇经济是一种集约发展的经济形态,它改变了以往城市之间靠资源、靠土地等获得GDP的传统的、粗放型的竞争模式,转而依靠高端的产业、人才、技术、服务以及文化、品牌等软实力,实现城市的可持续发展。
服务说明:
前瞻产业研究院于1998年成立于北京清华园,主要致力于为企业、政府、科研院所提供统计调查、产业研究、产业申报、产业规划、产业转型升级、产业布局、空间规划、园区招商、产业落地运营、产业资本设计、产业大数据平台搭建等解决方案。


雷达卡



京公网安备 11010802022788号







