轨道交通装备用涂料主要起功能性和装饰性两大作用,按涂装工序可分为底漆、腻子、中途漆、面漆。不同轨道车辆不同土层的涂料用量不同,铁路客车平均涂料用量最高,城轨交通装备平均涂料用量最少。
结合近几年的轨道交通装备保有量及增长变化情况,前瞻估计,未来中国轨道交通装备用涂料将保持增长态势,到2024年中国轨道交通装备用涂料需求规模将达到57736吨。
1、轨道交通装备用涂料主要起功能性和装饰性两大作用
轨道交通是指运营车辆需要在特定轨道上行驶的一类交通工具或运输系统。轨道交通装备是铁路和城市轨道交通运输所需各类装备的总称,主要涵盖了机车车辆(路客车、铁路货车、铁路机车、动车组、城轨交通车辆)、工程及养路机械、通信信号、牵引供电、安全保障、运营管理等各种机电装备。
轨道交通装备用涂料是指用于轨道交通装备的涂料,主要起功能性和装饰性两大作用。功能性侧重对基材的防护功能,这对全车各部位几乎同等重要,由于工况不同具体性能要求也存在差别。装饰性则强调外观,主要涉及人眼可及的表面,通常根据使用部位不同,装饰涂料可分为车体外装饰涂料和内装饰涂料。功能性涂料则主要有转向架用保护涂料、空心轴用抗石击涂料、连接车厢间减小空气阻力用橡胶风挡涂料、降低噪声用的阻尼涂料、车顶防滑涂料以及用于电气绝缘的绝缘涂料等。
在我国轨道交通装备中,铁路客车、铁路货车、铁路机车及最近发展较为迅速的动车组和城市轨道交通车辆5大类车辆是我国目前轨道交通装备用涂料的主要需求领域。总体上,轨道交通装备用涂料主要有如下特点:
轨道交通装备用涂料应具备特性分析情况

资料来源:前瞻产业研究院整理
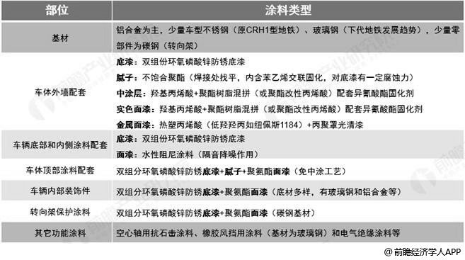
2、轨道交通装备涂料体系分析
轨道交通装备涂料按涂装工序分类可分为底漆、腻子、中途漆、面漆。具体来看,通常根据使用部位不同,轨道交通车辆用涂料可分为:车体外表面用涂料、车体内部装饰涂料、转向架构架保护用涂料、空心轴用抗石击涂料、减振降噪的阻尼涂料、车顶防滑涂料、橡胶风挡用涂料和电气绝缘涂料等。其中,外表面涂料要求最高,既要有装饰性还要有一定的防腐性能,内表面涂料主要以环保(底VOC)、安全(防火等)等为主,性能要求不是很高。
轨道交通装备涂料体系分析情况

资料来源:前瞻产业研究院整理
3、大多数车辆车身涂装仍在使用传统溶剂型中低固体系涂料
在车身涂装工艺上,大多数还在使用传统的溶剂型中低固体系涂料。牵引机车和轨道客车会采用三涂层涂装体系,其底漆通常采用高压无气喷涂法分两道进行喷涂,烘干后进行打磨,漆膜干膜厚度不小于60μm;中涂一般也采用高压无气或者混气喷涂,烘干后进行打磨,漆膜干膜厚度40-60μm,再进行两道或三道湿碰湿的面漆层喷涂。铁路货车车体涂装工艺基本采用简单的“底涂+面涂”体系,两道涂装的涂层总厚度要求达到120 μm以上即可。
轨道交通装备涂料结构分析情况

资料来源:前瞻产业研究院整理
4、铁路客车平均涂料用量最高,城轨交通装备平均涂料用量最少
从涂料用量上来看,不同轨道车辆不同土层的涂料用量也是不同的,铁路客车、铁路货车、铁路机车、动车组、城轨交通车辆的合计平均用量分别为1340 kg/车、325 kg/车、1185 kg/车、1130 kg/车、985 kg/车。
轨道交通装备平均涂料用量统计情况

资料来源:前瞻产业研究院整理
5、2024年中国轨道交通装备用涂料需求规模将达到57736吨
随着我国轨道交通装备行业技术的不断提高,主要装备的国产化率进一步提升。结合近几年的轨道交通装备保有量及增长变化情况,前瞻估计,未来中国轨道交通装备用涂料将保持增长态势,到2024年中国轨道交通装备用涂料需求规模将达到57736吨。
2019-2024年中国轨道交通装备用涂料需求规模预测情况

数据来源:前瞻产业研究院整理
以上数据来源请参考于前瞻产业研究院发布的《中国轨道交通装备用涂料需求前景预测与投资战略规划分析报告》。


雷达卡




京公网安备 11010802022788号







