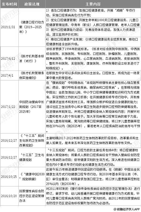
2016年以来中国出台了一系列政策支持口腔医疗行业发展,推动牙医供给改善。2019年1月31日,国家卫生健康委员会发布《健康口腔行动方案(2019—2025年)》,提出不断深入推进“三减三健”健康口腔行动,到2020年12岁儿童龋患率控制在32%以内,2025年12岁儿童龋患率控制在30%以内;
12岁儿童龋齿充填治疗比在2020年和2025年预计达到20%和24%;儿童窝沟封闭服务覆盖率预计在2020年达到22%,在2025年达到28%;预计2020年65-74岁老年人存留牙数为23颗,而2025年预计65-74岁老年人存留牙数为24颗。
随着健康口腔行动方案的逐步实施,中国口腔疾病就诊患者数量快速增长,口腔医疗行业市场前景可观。
截止至2019年中国口腔医疗行业相关政策汇总情况

资料来源:前瞻产业研究院整理
2、中国口腔医院数量保持稳定增长,民营机构占比上升
近年来,我国口腔医院数量总体上保持增长趋势。根据国家卫生健康委员会数据,截至2018年底,中国口腔医院数量为786家,同比2017年增加97家。
近年来国家政策引导社会资本积极参与口腔医疗市场建设,民营口腔医院数量快速增长,占比逐年上升,口腔医院个人已取代政府,成为我国口腔医院的投资主体。2018年个人办口腔医院数量为451家,占口腔医院总数的57.4%。
2012-2018年中国口腔医院数量统计情况

数据来源:前瞻产业研究院整理
2013-2018年中国口腔医院按主办单位类型占比统计情况

数据来源:前瞻产业研究院整理
3、国人口腔治疗比例上升
口腔疾病虽然很少直接致人死亡,但是口腔的健康程度能极大地影响与健康相关的人类生命质量,其疾病成本与消费在所有疾病中列于前3位。
近年来,随着生活水平提高,国人对口腔健康也投入了更多的关注。对比第三、四次全国口腔健康流行病学调查报告,儿童龋齿治疗率十年时间上升了近50%。2017年,5岁儿童龋齿中经过充填治疗的比例为4.1%,12岁为16.5%。
中国口腔医院诊疗人次也逐年增多,且增长率均在11%左右,2018年诊疗人次共4012万人次,同比增长11.8%。
第三、四次全国口腔健康流行病学调查儿童龋齿治疗率统计情况

数据来源:前瞻产业研究院整理
2012-2018年中国口腔医院诊疗人次统计及增长情况

数据来源:前瞻产业研究院整理
4、中国口腔医院行业收入稳定增长,盈利水平保持稳定
根据中国卫生健康统计年鉴数据,2012-2018年,我国口腔医院收入不断增长,2018年口腔医院收入达到238.54亿元,同比增长22.0%。营业利润率则保持在30%左右。2018年,口腔医院营业利润率为30.42%。
2010-2018年中国口腔医院行业营业利润率统计情况

数据来源:前瞻产业研究院整理
以上数据来源及分析请参考于前瞻产业研究院发布的《中国口腔医院行业市场前瞻与投资战略规划分析报告》,同时前瞻产业研究院还提供产业大数据、产业规划、产业申报、产业园区规划、产业招商引资等解决方案。


雷达卡




京公网安备 11010802022788号







