新能源汽车行业经历了连年的高速增长后,在2019年受补贴退坡的影响,产销增速出现放缓,2019年新能源汽车分别实现产销124.2万辆和120.6万辆,同比分别下降2.3%和4.0%,预示着市场的阶段性调整已经开启。核心市场发展过度依赖政策驱动,退坡引发的市场冲击导致消费者需求趋于理性,产品自身的实力成为影响消费者决策的关键。
在此背景下,北汽新能源EU系列销量领先,2019年销量突破十万辆。受全球各国对新能源汽车扶持政策加码的影响,国内扶持政策维持或加大力度的预期增强。2019年12月3日,工信部发布《新能源汽车产业发展规划(2021-2035年)》征求意见搞:主要目标为:2025年新能源汽车销量占比25%。
1、受补贴退坡影响,2019年中国新能源汽车产销增速大幅放缓
2014-2018年,中国新能源汽车产量呈上升趋势,由2014年的8.39万辆上升至2018年的127万辆,占全国汽车产量比重由0.35%提升至4.57%。2019年新能源汽车实现产销124.2万辆和120.6万辆,同比分别下降2.3%和4.0%,这是自2009年大力推行新能源汽车产业以来出现的首次年度下降,但随着退坡影响的边际减弱及国家对新能源汽车产业的鼓励政策的推出,新能源汽车发展长期向好的趋势没有改变。在汽车大环境没有大改善的情况下,2020年新能源汽车市场仍将维持向高品质、产品力为主要竞争力的方向发展。

从不同动力类型看,2019年中国纯电动汽车销量为97.2万辆,同比下降1.22%;插电式混合动力汽车销量为23.2万辆,同比下降14.39%。2019年新能源车受补贴退坡的影响,叠加二手新能源车的低价冲击,下半年呈现大幅下跌趋势,但是纯电动汽车产销恢复比插混式混合动力汽车较好,全年产销基本与2018年持平。

2、中国新能源汽车市场依靠产品实力,北汽EU系列销量破十万
近日,乘联会公布了2019年最后一个月以及全年的新能源汽车销量。全年销量依旧是北汽新能源EU系列领先,并与第二名拉开大差距。北汽新能源成功将主销产品从略低的EC系列变成了EU系列, EU系列2019年销量突破10万辆,为11.1万辆,较2018年增长244.17%。除了冠军北汽EU系列,依靠去年上半年较好表现的比亚迪以6.2万辆累计销量紧随其后。下半年上市广汽新能源Aion S,最终也以3.2万辆累计销量进入累计榜单,也助广汽新能源完成了4万辆的年终销量目标。
对比2018年全年销量排行榜,2019年有更多的精品车型占据了前列,部分低端车型被同级别更优秀的产品所取代。2019年,新能源市场经历了补贴的巨大退坡,产品自身的实力越来越成为影响消费者决策的关键。

3、中国新能源汽车行业政策预期向好,扩张速度仍较快
中国新能源汽车产业化始于2009年的“十城千辆”工程,通过提供财政补贴,先公共交通、后私人消费,从城市试点、区域试点再到全国范围推广的步骤稳步推进。通过使用财政补贴撬动社会资本,驱动产业快速发展,压缩行业导入期;同时逐步降低补贴金额,提升补贴门槛,标准持续细化,引导技术进步,产业升级,并形成具备全球竞争优势的产业集群。补贴政策根据产业发展调整经历过以下三个阶段:

2019年12月3日,工信部发布《新能源汽车产业发展规划(2021-2035年)》征求意见搞:主要目标为:2025年新能源汽车销量占比25%。
2020年1月11日,工信部部长苗圩在电动汽车百人会论坛上表示 2020年7月1日新能源汽车补贴不再进一步退坡。随后人民网报道称,苗圩针对新能源补贴政策作出回应,为稳定市场预期,保障产业健康持续发展,今年的新能源汽车补贴政策将保持相对稳定,不会大幅退坡,希望行业企业坚定发展信心,加大创新力度,提升产品品质,加强市场开拓,共同推动新能源汽车产业高质量发展。前瞻认为,2020年新能源车政策有望保持稳定,有助于产业链平稳健康发展,为将来补贴的全面退出做好准备。
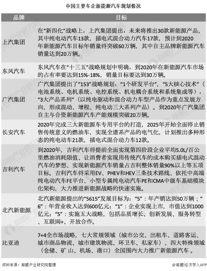
随着中国成为世界第一大新能源汽车市场,传统车企的布局陆续进入爆发阶段。国内车企与国外车企对比,国内企业新能源汽车扩张速度仍较快,围绕新能源汽车的战略推进越来越密集,行业竞争加剧。我国主要车企新能源汽车规划如下:

以上数据及分析请参考于前瞻产业研究院《中国新能源汽车行业市场前瞻与投资战略规划分析报告》,同时前瞻产业研究院提供产业大数据、产业规划、产业申报、产业园区规划、产业招商引资等解决方案。


雷达卡





京公网安备 11010802022788号







