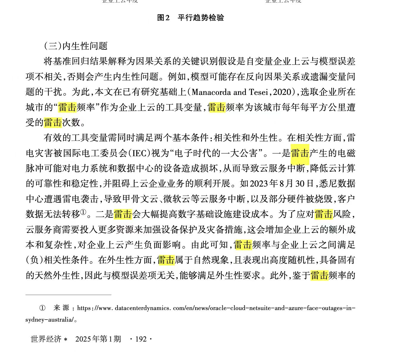
2、测算方式:本文在已有研究基础上 ( Manacorda and Tesei, 2020 ), 选取企业所在城市的 “雷击频率” 作为企业上云的工具变量, 雷击频率为该城市每年每平方公里遭受的雷击次数。
有效的工具变量需同时满足两个基本条件: 相关性和外生性。在相关性方面, 雷电灾害被国际电工委员会 ( IEC ) 视为 “电子时代的一大公害”。一是雷击产生的电磁脉冲可能对电力系统和数据中心的设备造成损坏, 从而导致云服务中断, 降低云计算的可靠性和稳定性, 并阻碍上云企业业务的顺利开展。如 2023 年 8 月 30 日, 悉尼数据中心遭遇雷电袭击, 导致甲骨文云、 微软云等云服务中断, 以及部分硬件被烧毁, 客户数据无法转移。二是雷击会大幅提高数字基础设施建设成本。为了应对雷击风险,云服务商需要投入更多资源来加强设备保护及灾备措施, 这会增加企业上云的额外成本和复杂性, 对企业上云产生负面影响。由此可知, 雷击频率与企业上云之间满足( 负 ) 相关性条件。在外生性方面, 雷击属于自然现象, 且表现出高度随机性, 具备固有的天然外生性, 因此与模型误差项无关, 能够满足外生性要求。
3、资料范围:370个城市,数据来源于美国国家航空航天局 ( NASA ) 全球水文气象资源中心,截面数据,单位为每年每平方公里,本文利用 ArcGIS 软件提取了中国各个城市的每年每平方公里雷击频率数据。
4、参考文献:
田利辉,李政,施炳展.企业上云对其创新的影响:数据要素化的视角[J].世界经济,2025,48(01):178-210.DOI:10.19985/j.cnki.cassjwe.2025.01.007.


雷达卡




京公网安备 11010802022788号







