中国农村电商产业近年来发展迅速,2018年零售额持续增长,但占总体电商市场份额没有提高。农村电商的利好政策不断出台,农村网民规模不断扩大,融资轮次增多,中国农村电商产业总体处于良好的发展环境。
在“乡村振兴战略”利好下,农村电商向好发展势头不改。事实已经证明,农村电商在推动农业产业转型升级、促进地方经济发展、解决“三农”问题和实施精准脱贫等方面发挥了重要作用,未来前景依旧可期。
农村网民规模不断扩大
近年来,随着互联网的高速发展,互联网普及率大大提高,网民规模得到进一步扩大。数据显示,截至2018年12月,我国网民规模达8.29亿,普及率达59.6%,较2017年底提升3.8个百分点,全年新增网民5653万。我国手机网民规模达8.17亿,网民通过手机接入互联网的比例高达98.6%。
不过,由于我国不断推进城镇化进程,使得城镇人口不断增加,农村人口不断减少,城乡网民结构受此影响也发生了细微变化。2019年2月,第43次《中国互联网发展状况统计报告》显示,截至2018年12月,中国农村网民规模为2.22亿,占整体网民的26.7%,较2017年下滑0.3个百分点。但不可忽视的是,在数字经济时代,乡村振兴战略的实施面临互联网、大数据、人工智能和实体经济深度融合的经济环境。

虽然农村人口数量下降,但农村网民总规模仍在稳步增长。截至2019年2月,第43次《中国互联网发展状况统计报告》显示,截至2018年12月,中国农村网民规模为2.22亿,增幅为6.22%。

农村网络零售规模稳步扩大
随着互联网持续在农村大面积普及,农村电商也成为各地政府和电商企业谋求新一轮发展和转型的新动能,市场规模稳步扩大。
2018年以来,农村电商政策效应逐步显现,从2014年开始电子商务进农村综合示范、电商扶贫、农业电商等政策的出台与实施,农村电商顶层设计和配套进入了相对完善阶段。同时,农村电商基础设施特别是网络与快递物流明显改善,大量青年人才返乡从事电商创业,各大电商平台下乡建设几十万个基层站点,整体发展效果逐渐显露。
据商务部发布的《2018年中国网络零售发展报告》显示,2018年,农村地区网络零售规模仍在不断扩大,全国农村网络零售额达13679.4亿元,占全国网上零售额比重提升至15.18%。

从商品类别来看,中国农村电商零售的实物类产品仍然占比最高,东部农村网络产业优势依然明显,获得最多投资资金。具体来看,农村实物商品网络零售额占全国农村网络零售额的80.0%;而农村非实物商品网络零售额占全国农村网络零售额的20.0%。

农产品方面,2018年,全国农产品网络零售额达2305亿元,同比增长33.8%。其中,休闲食品、茶叶、滋补食品销售额排名前三,占比分别为24.2%、12.5%和12.0%;水果、调味品、豆制品等农产品同比增幅最快,分别为45.6%、41.9%和41.3%。

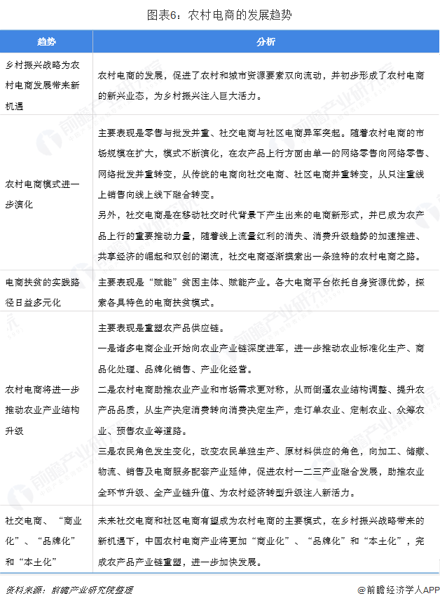
“商业化”、“品牌化”、“本土化”
随着乡村振兴战略为农村电商发展带来新机遇,未来农村电商模式将进一步演化,同时电商扶贫的实践路径日益多元化,农村电商将进一步推动农业产业结构升级。此外,未来社交电商和社区电商有望成为农村电商的主要模式,在乡村振兴战略带来的新机遇下,中国农村电商产业将更加“商业化”、“品牌化”和“本土化”,完成农产品产业链重塑,进一步加快发展。

更多数据参考前瞻产业研究院发布的《中国农村电商市场前瞻预测与投资规划分析报告》


雷达卡



京公网安备 11010802022788号







